首页
公司概况
公司简介
战略定位
公司架构
党建建设
公司荣誉
新闻中心
公司新闻
行业资讯
核心主业
城市运营服务
临港服务
园区运营
会展服务
人才招聘
项目招采
资产招租
载体简介
招租公告
预公告
出租公告
变更公告
结果公示
联系我们
首页
公司概况
公司简介
战略定位
公司架构
党建建设
公司荣誉
新闻中心
公司新闻
行业资讯
核心主业
城市运营服务
临港服务
园区运营
会展服务
人才招聘
项目招采
资产招租
载体简介
招租公告
预公告
出租公告
变更公告
结果公示
联系我们
内容详情
首页
招租公告
出租公告
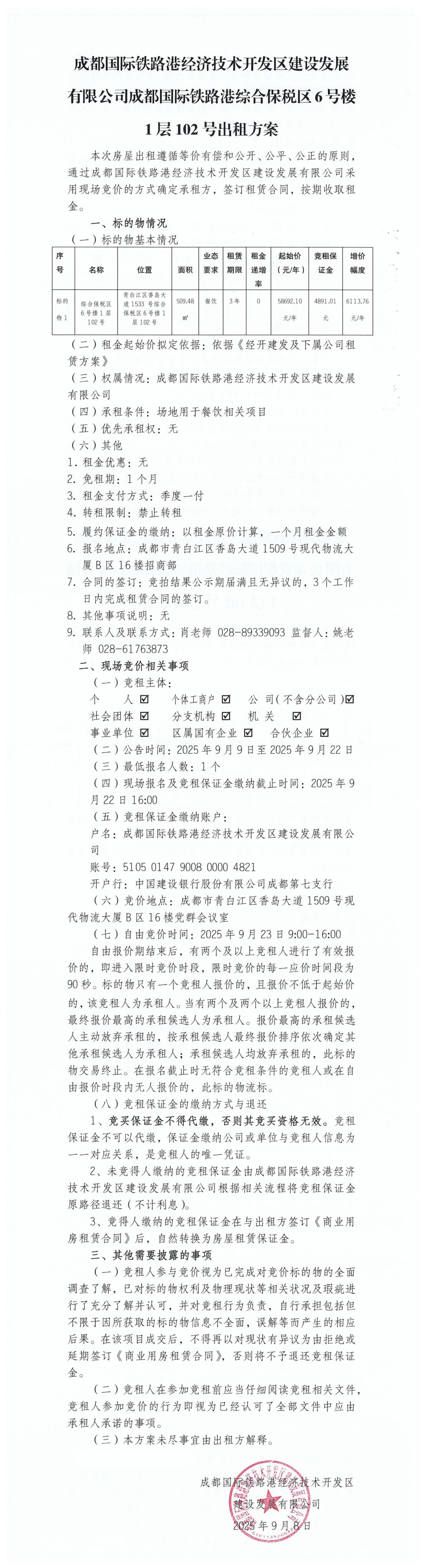
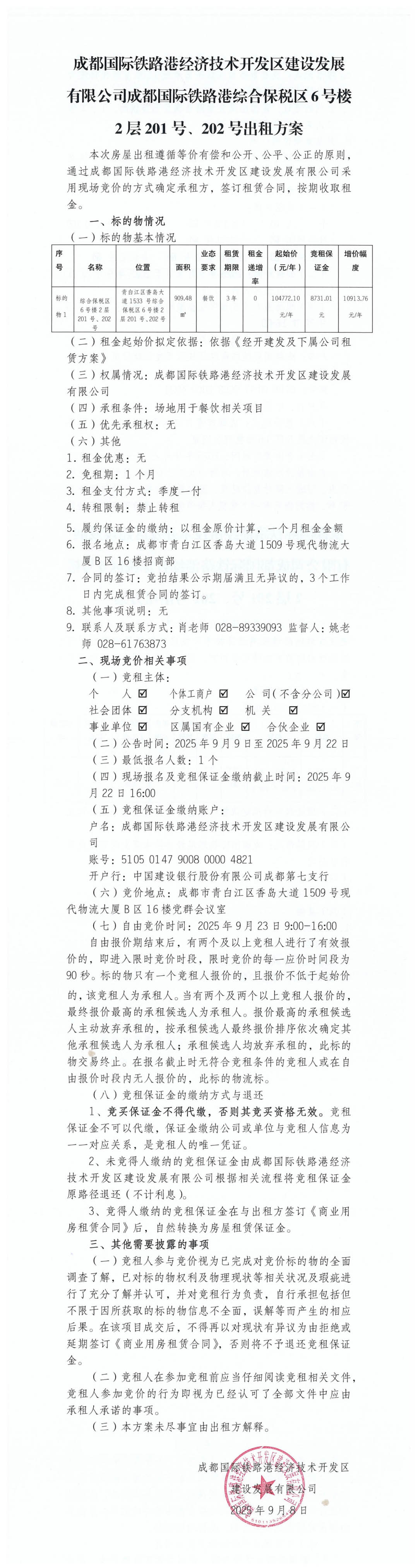
成都国际铁路港经济技术开发区建设发展有限公司资产出租公告
成都国际铁路港经济技术开发区建设发展有限公司资产出租公告
发布于: 2025-09-08 10:58
浏览量:
11
分享